Öğrenci İşleriAkademik TakvimUluslararası Öğrenci OfisiHaftalık Yemek ListesiKütüphane
EN
Arama Sonucları
close
Ana Sayfa
Hakkımızda
Müdüre Yazın
Akademik
Öğrenci
Dokümanlar
Kalite
İletişim
Giriş

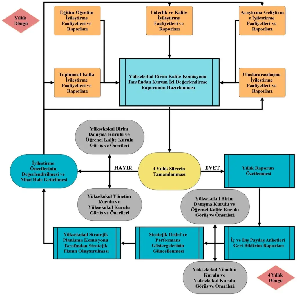
Kalite Yönetim Sistemi Döngüsü

Yapılış Tarihi | 27 November 2025, Thursday

Teknofest
  • Bucak Kaymakamlığı
  • Tanıtım Filmi
  • Tanıtım Kataloğu
  • AKTS Bilgi Paketi
  • ABS (Akademik Blog Sistemi)
  • Sosyal Tesislerimiz
  • Uluslararası İlişkiler Koordinatörlüğü
  • ERASMUS
  • Uluslar Arası Öğrenci Ofisi
  • Farabi Koordinatörlüğü
  • MAKÜ
  • Eduroam
  • İletişim
  • BAP Koordinatörlüğü
  • Bologna Süreci
  • MezunNET
  • Kablosuz İnternet (EDUROAM)
  • E-Posta Ayarları
  • Engelsiz Üniversite
  • Bağımlılıkla Mücadele
  • Ulaşım Hizmetleri
  • Bilgi Edinme
  • Adım Üniversiteleri
  • CİMER
  • Mobil Uygulamalar
  • KVKK Aydınlatma Metni
  • Personel Eposta
  • Personel OBS
  • Öğrenci Eposta
Bucak Hikmet Tolunay Meslek Yüksekokulu
+90 248 213 81 00
bucakmyo@mehmetakif.edu.tr
+90 248 213 81 10